首页
医院动态
新闻动态
通知公告
医学教育
教学动态
院校教育
毕业后教育
继续教育
临床技能中心
学员管理中心
下载中心
科研动态
新闻动态
科研成果
科研平台
医学伦理
其他业务
新桥邮箱
住院医师规范化培训
互联网医院外网工作站
医务人员培训考核系统
进修管理系统
员工版
公众版
员工版
首页
医院动态
新闻动态
通知公告
医学教育
教学动态
院校教育
毕业后教育
继续教育
临床技能中心
学员管理中心
下载中心
科研动态
新闻动态
科研成果
科研平台
医学伦理
其他业务
新桥邮箱
住院医师规范化培训
互联网医院外网工作站
医务人员培训考核系统
进修管理系统
医学伦理
医学伦理委员会
办事指南
通知公告
研究参与者之家
伦理法规与科普
公众版
员工版
首页
医院动态
新闻动态
通知公告
医学教育
教学动态
院校教育
毕业后教育
继续教育
临床技能中心
学员管理中心
下载中心
科研动态
新闻动态
科研成果
科研平台
医学伦理
其他业务
新桥邮箱
住院医师规范化培训
互联网医院外网工作站
医务人员培训考核系统
进修管理系统
医学伦理
医学伦理委员会
办事指南
通知公告
研究参与者之家
伦理法规与科普
医学伦理
医学伦理委员会
办事指南
通知公告
研究参与者之家
伦理法规与科普
国家法规与行业规范
公众科普
研究者科普
医学伦理
医学伦理委员会
办事指南
通知公告
研究参与者之家
伦理法规与科普
>
国家法规与行业规范
公众科普
研究者科普
当前位置:
首页
>
医学伦理
>
办事指南
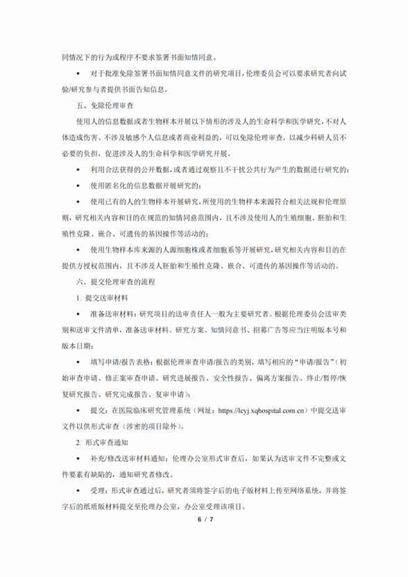
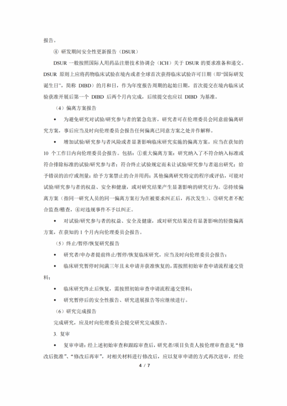
办事指南
医学伦理委员会职责范围
审查流程
伦理审查送审指南
递交材料清单及模板:请登录新桥医院临床研究管理系统下载。网址:https://lcyj.xqhospital.com.cn
最新动态
2026-02-26
门诊部开展第196次业务学习——《投诉接待流程和技巧》
2026-02-12
公示医院2026年第1次药事管理与药物治疗学委员会会议相关决议
2026-02-14
破解“隐形心梗”!新桥医院解锁非阻塞性冠状动脉心肌梗死(MINOCA)诊疗新路径
2026-02-13
新桥医院门诊部举办“门诊超级体验日”——从“绿色通道”到“深度体验” 孩子们零距离感受医疗魅力
2026-01-30
医院药品征询信息发布渠道提示